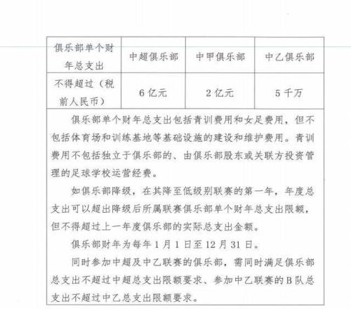
12月3日,中国足球职业联赛联合会发布三级联赛财务约定指标的通知,其中规定了新赛季中超球员的年薪限额。同时规定中超单个财年总支出不得超6亿、中甲2亿、中乙5千万。

具体来说,俱乐部单个财年总支出包括青训费用和女足费用,但不包括体育场和训练基地等基础设施的建设和维护费用。青训费用不包括独立于俱乐部的、由俱乐部股东或关联方投资管理的足球学校运营经费。
通知同时指出,如俱乐部降级,在其降至低级别联赛的第一年,年度总支出可以超出降级后所属联赛俱乐部单个财年总支出限额,但不得超过上一年度俱乐部的实际总支出金额。同时参加中超及中乙联赛的俱乐部,需同时满足俱乐部 总支出不超过中超总支出限额要求、参加中乙联赛的B队总支出不超过中乙总支出限额要求。
在引人关注的球员年薪问题上,中足联对于新赛季也有规定。其中国内球员年薪限额分别为500万(中超)、300万(中甲)和120万(中乙)。外籍球员年薪限额分别为300万税前欧元(中超)和150万税前欧元(中甲)。
绿茵直播免费观看今晚比赛
绿茵激情,今夜无眠当夜幕降临,城市的灯火次第亮起,无数球迷的心却早已飞向遥远的绿茵场。今晚,又将是一个属于...
2026-01-24
完爆!GALA连续两局对位碾压Viper助队取胜并完成二连MVP!
体育资讯1月23日称 LPL第一赛段JDG横扫BLG,同时GALA两局表现完爆Viper并完成二...
2026-01-24
Magixx&Zont1x各轰五杀难有作为Zweih后期发力PV11Spirit
体育资讯1月24日称 CS2大赛BLAST赏金赛S3来到线下赛,PARIVISION选择Spirit成为...
2026-01-24
终结BLG连胜!赛后Vampire更博:打得好兄弟们明天继续加油
体育资讯1月24日称 LPL第一赛段JDG横扫BLG,赛后JDG辅助Vampire更博:打得好兄弟...
2026-01-24
BLG超话锐评不敌JDG:最大的问题是ad有一种游离于队伍之外的感觉
体育资讯1月23日称 LPL第一赛段BLG零比二不敌JDG,赛后BLG超话粉丝对此展开讨论...
2026-01-24